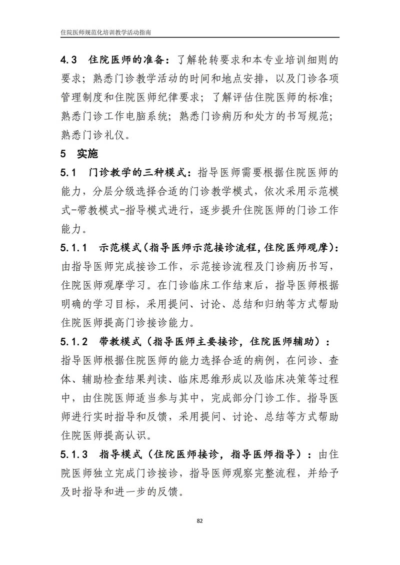
您所在的位置:
首页
>> >> >>
暂无内容!













































































































网站首页| 在线咨询| 网站地图| 帮助信息| 版权声明| 关于我们| 联系我们| 乘车路线| 电子邮箱| 网络投诉
Copyright(C)2004-2020 沧州市人民医院 www.czrmyy.com 冀ICP备16003410号-1
急救电话:0317-3777999 Email:dzb3521000@163.com
医院本部 地址:沧州市清池大道7号 电话:0317-3521004
妇产儿童院区 地址:河北省沧州市海河西路和迎宾大道交汇处 电话:0317-2176116
肿瘤院区 地址:河北省沧州市黄河西路与求是南大道交汇处 电话:0317-2139166 2139177
工信部链接:https://beian.miit.gov.cn/
技术支持:

