您所在的位置:
首页
>> >> >>
暂无内容!
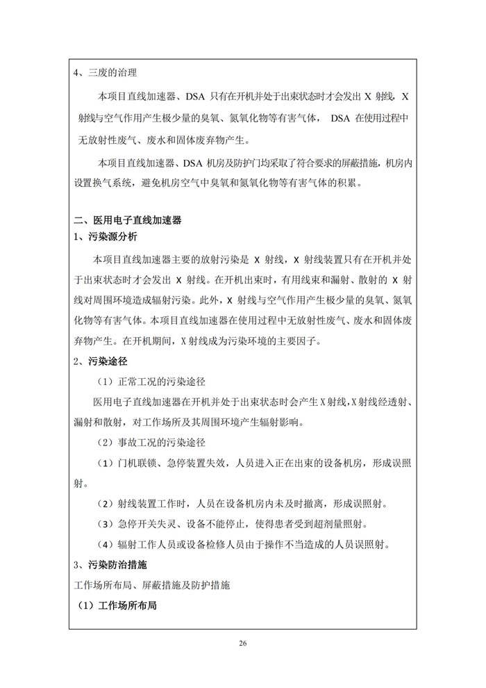
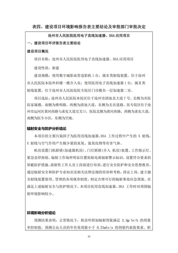
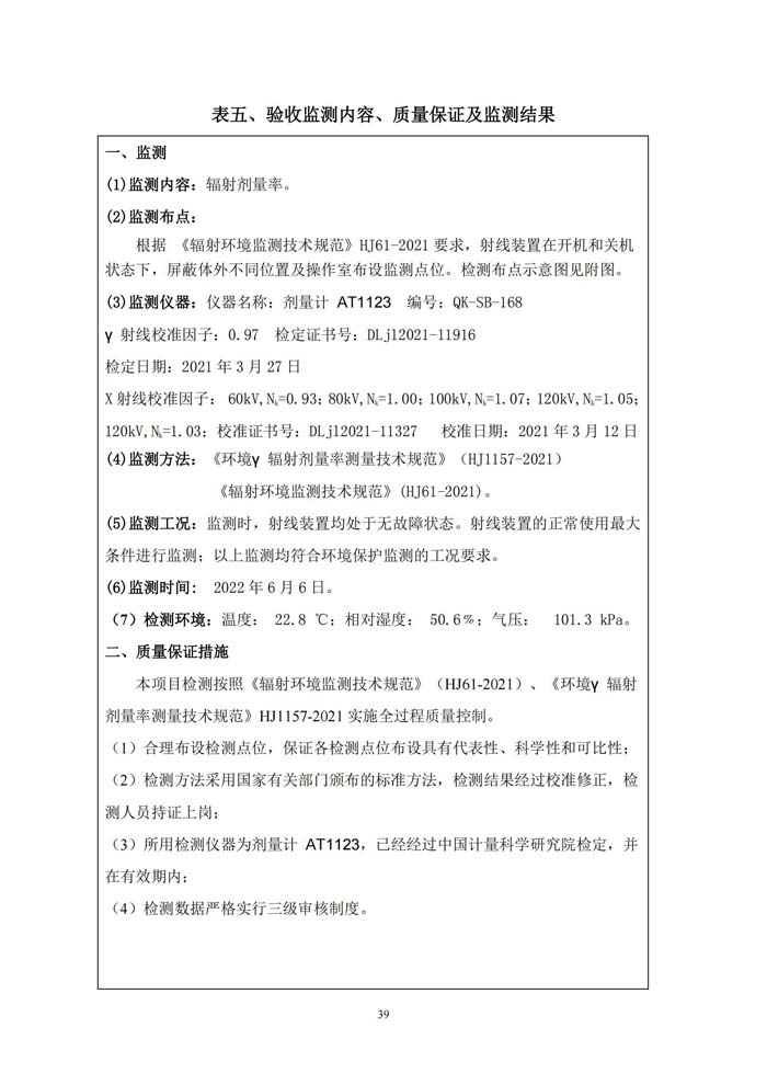
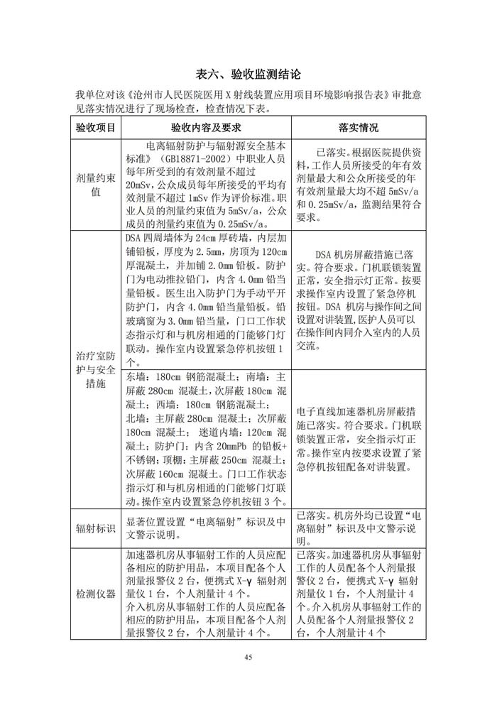
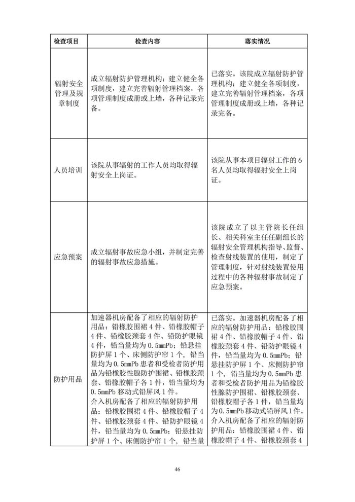
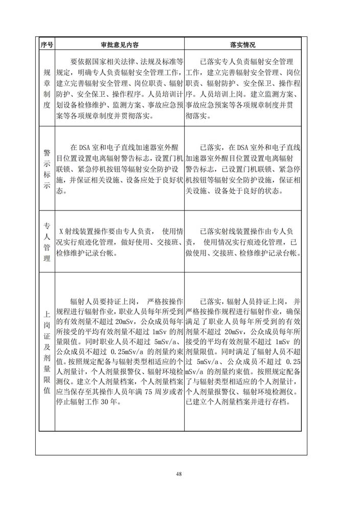
沧州市人民医院根据《沧州市人民医院医用电子直线加速器、DSA应用项目竣工环境保护验收监测报告》并对照《建设项目竣工环境保护验收暂行办法》,严格依照国家有关法律法规、建设项目竣工环境保护验收技术规范、本项目环境影响评价报告表和审批部门审批决定等要求对本项目进行验收,现将验收材料公示如下:










































































































网站首页| 在线咨询| 网站地图| 帮助信息| 版权声明| 关于我们| 联系我们| 乘车路线| 电子邮箱| 网络投诉
Copyright(C)2004-2020 沧州市人民医院 www.czrmyy.com 冀ICP备16003410号-1
急救电话:0317-3777999 Email:dzb3521000@163.com
医院本部 地址:沧州市清池大道7号 电话:0317-3521004
妇产儿童院区 地址:河北省沧州市海河西路和迎宾大道交汇处 电话:0317-2176116
肿瘤院区 地址:河北省沧州市黄河西路与求是南大道交汇处 电话:0317-2139166 2139177
工信部链接:https://beian.miit.gov.cn/
技术支持:

